服务热线:189-2513-1363(微信同号)
客户案例
CUSTOMER CASE
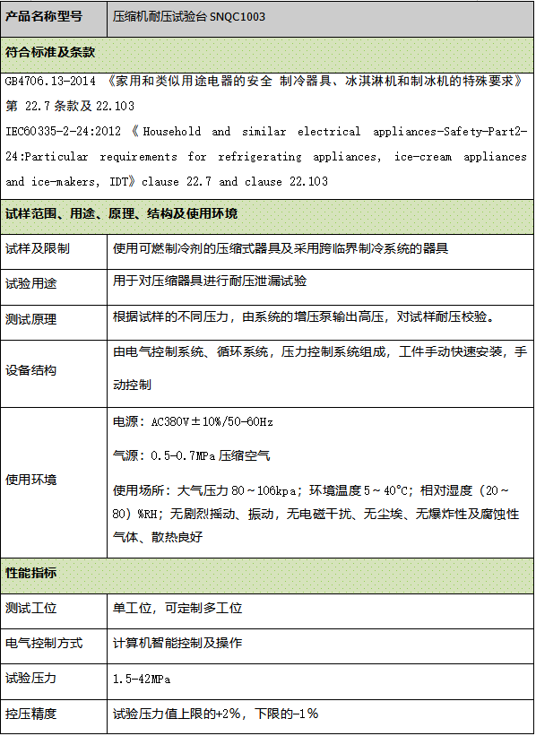
压缩机耐压试验台SNQC1003
    发布时间: 2026-04-21 10:55    

GB4706.13-2014 家用和类似用途电器的安全 制冷器具、冰淇淋机和制冰机的特殊要求》第 22.7条款及22.103

IEC60335-2-24:2012Household and similar electrical appliances-Safety-Part2-24:Particular requirements for refrigerating appliances, ice-cream appliances and ice-makers, IDTclause 22.7 and clause 22.103

用于对压缩器具进行耐压泄漏试验
根据试样的不同压力,由系统的增压泵输出高压,对试样耐压校验。

压缩机耐压试验台SNQC1003