服务热线:189-2513-1363(微信同号)
客户案例
CUSTOMER CASE
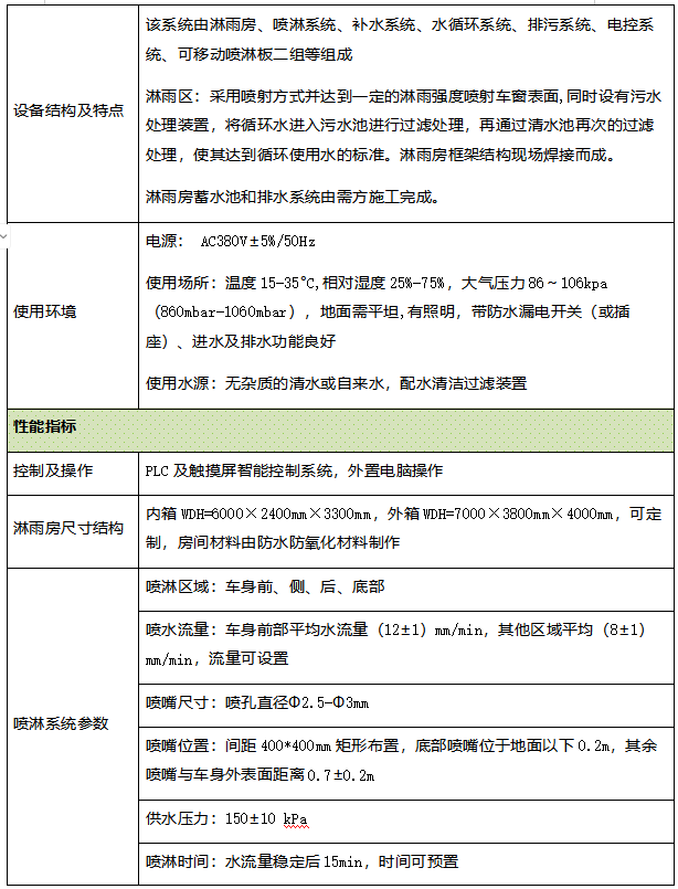
汽车淋雨试验房SNQC1001
    发布时间: 2026-04-18 14:07    

QC/T4762007《客车防雨密封性限值及试验方法》

QC/T4492000《保温汽车、冷藏汽车性能试验方法》第4.15章节

用于测试汽车的防雨水性能及防渗透能力,同时检测整车车窗与天窗安装是否正常、密封性能是否可靠、安装方法是否正确,对整车防雨水性能进行评价
通过淋雨房控制淋雨区域及淋雨流量,把淋雨检测的条件与外面自然状态相类似,来确认汽车的水密封状态的设备,对可能漏雨的部位实施结构改善

汽车淋雨试验房SNQC1001