服务热线:189-2513-1363(微信同号)
产品中心
PRODUCTS CENTER
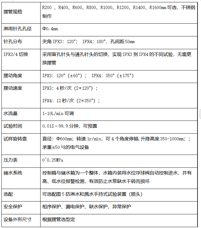
IPX3/4摆管淋雨测试系统SN444
    发布时间: 2026-02-02 17:44    

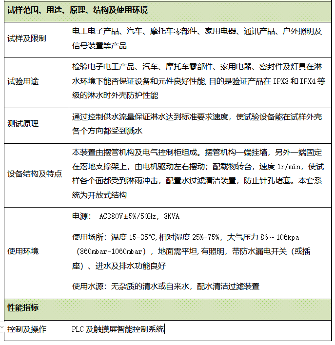
GB/T4208-2017《外壳防护等级(IP代码)》IPX3IPX4

GB7000.1-2015《灯具 第1部分:一般要求与试验》

IEC60598-1:2014Luminaries-Part1:General requirements and tests

IEC60529:2013Degrees of protection provided by enclosure (IP code)IPX3IPX4

检验电子电工产品、汽车、摩托车零部件、家用电器、密封件及灯具在淋水环境下能否保证设备和元件良好性能,目的是验证产品IPX3IPX4等级的淋水时外壳防护性能                                              通过控制供水流量保证淋水达到标准要求速度,使试验设备能在试样外壳各个方向都受到溅水

IPX3/4摆管淋雨测试系统SN444