服务热线:189-2513-1363(微信同号)
产品中心
PRODUCTS CENTER
断路器脱扣特性综合试验机 SN2501
    发布时间: 2026-01-07 13:58    

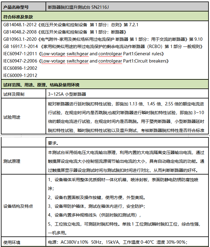
GB14048.1-2012《低压开关设备和控制设备  第1部分:总则》第7.2.1

GB14048.2-2008《低压开关设备和控制设备  第1部分:断路器》

GB10963.1-2020《电气附件-家用及类似场所用过电流保护 断路器 第1部分:用于交流的断路器》第9.10

GB 16917.1-2014 《家用和类似用途的带过电流保护的剩余电流动作断路器(RCBO)第1部分 一般规则》

IEC60947-1:2011《Low-votage switchgear and controlgear Part1:General rules》

IEC60947-2:2006《Low-votage switchgear and controlgear Part1:Circuit breakers》

IEC60898-1:2002

IEC60009-1:2012

本测试台采用低电压大电流输出原理,利用内置的大电流隔离变压器输出电流,通过触摸屏设定电流大小控制恒流源调节输出电流的大小,具有自动稳定电流的功能。通过触摸屏显示器设定测试时间与测试脱扣时间进行对比,从而判断断路器的好坏。

断路器脱扣特性综合试验机 SN2501