服务热线:189-2513-1363(微信同号)
产品中心
PRODUCTS CENTER
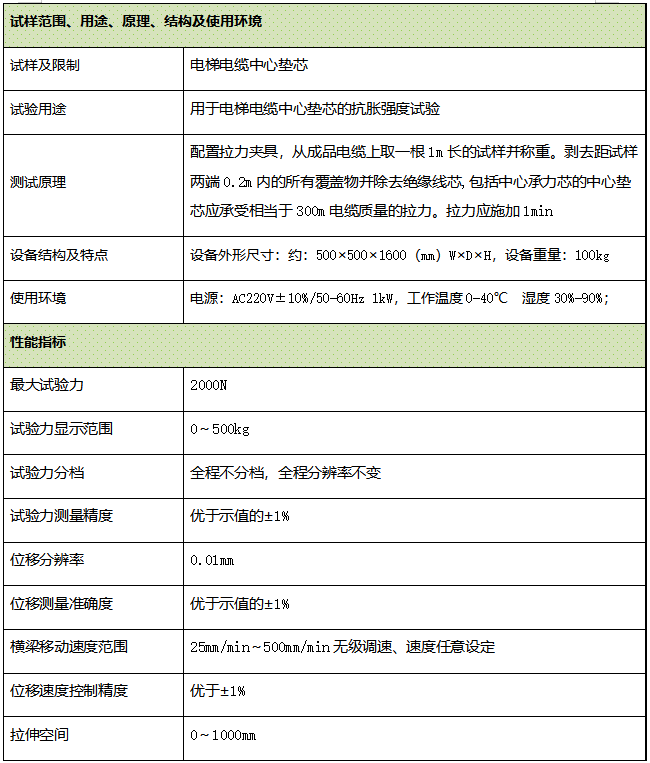
单柱数显拉力试验机
    发布时间: 2026-01-05 16:58    

GB/T5013.1-2008《额定电压450/750 及以下橡皮绝缘电缆 1部分:一般要求》第5.6.3.4GB/T5013.2-2008《额定电压450/750 及以下橡皮绝缘电缆 2部分:试验方法》第3.4

IEC60245-1-2008Rubber insulated cables - Rated voltages up to and including 450/750 V - Part 1: General requirementsclause 5.6.3.4

IEC60245-2-1998Rubber insulated cables - Rated voltages up to and including 450/750 V - Part 2: Test methodsclause 3.4

GB/T5023.1-2008《额定电压450/750 及以下聚录乙烯绝缘电缆 1部分:一般要求》第5.6.3.4

GB/T5023.2-2008《额定电压450/750 及以下聚录乙烯绝缘电缆 2部分:试验方法》第3.43.6

IEC60227-1:2007Polyvinyl chloride insulated cables of rated voltages up to and including 450/750 V - Part 1: General requirementsclause 5.6.3.4

IEC60227-22003Polyvinyl chloride insulated cables of rated voltages up to and including 450/750 V - Part 2: Test methodsclause 3.4 and clause 3.6


单柱数显拉力试验机